理论学习
  当前位置: 首页 >> 理论学习
习近平:大疫当前 团结合作才是正道
来源:宣传部  日期:2020-06-11  点击:9693 
分享:

习近平:大疫当前 团结合作才是正道

2020年06月07日 09:29   来源:央视网   

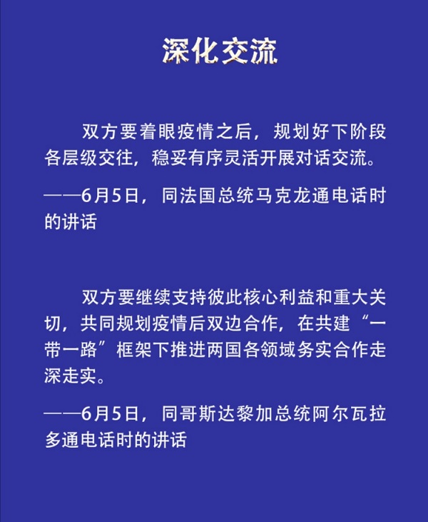
  “大疫当前,团结合作才是正道。”

  6月5日,习近平主席分别同法国总统马克龙、哥斯达黎加总统阿尔瓦拉多通电话。

  当前,全球疫情扩散蔓延势头尚未得到有效遏制,加强国际抗疫合作,维护全球公共卫生安全尤为重要。习近平主席最新的两次“电话外交”有哪些看点?就共同迎接挑战释放了哪些积极信号? 央视网《联播+》特梳理,为您一起学习。

 

,1.jpg


2.jpg


3.jpg


4 (2).jpg

  

  (中央广播电视总台央视网)

(责任编辑:孙丹)