beat365唯一官方网站

  • 首页
  • 部门概况
  • 教师培训
  • 师德师风
  • 下载中心
最新动态

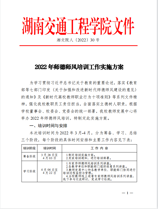
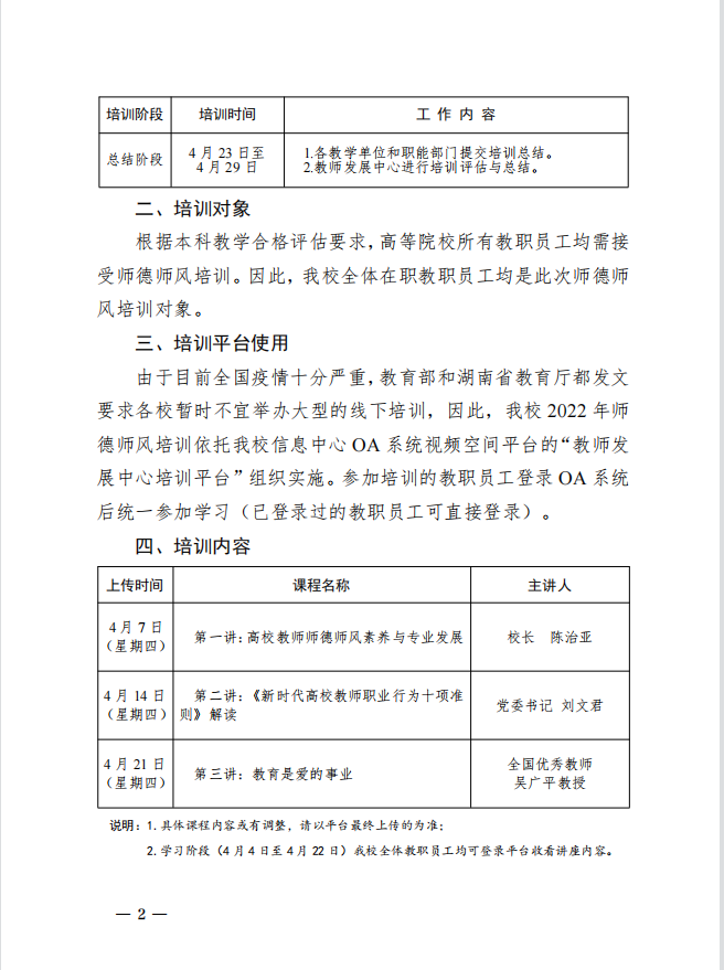
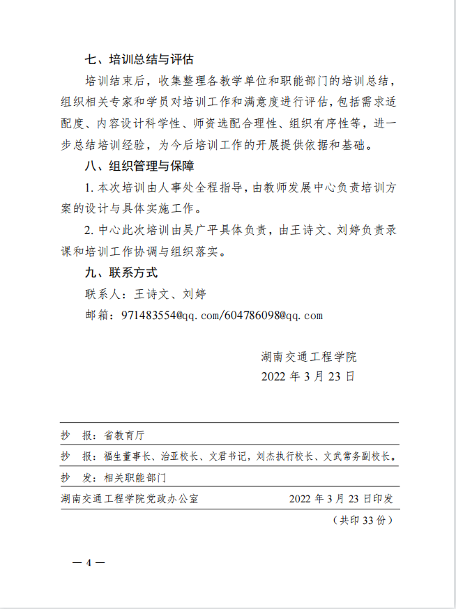
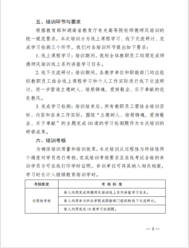
2022年师德师风培训工作实施方案

作者:  beat365唯一官方网站_朱子溪 时间:  2022-03-23 点击数:  11476


上一篇:【潇湘晨报】湖南一高校中青年教师在暑假“磨课”

下一篇:beat365唯一官方网站“青蓝工程”实施方案

校内网站链接

  • beat365唯一官方网站
  • 人事处
  • 教务处

教育部相关网站链接

  • 中华人民共和国教育部
  • 中国研究生招生信息网
  • 中国教育考试网

教育厅相关网站链接

  • 湖南省教育厅
  • 湖南省教育考试院

Copyright(c)2022beat365唯一官方网站教师发展中心 All rights reserved

地址: 湖南省衡阳市蒸湘区,邮编: 421001 | 维护单位:教师发展中心