
一、总体要求
以党的十九大和十九届历次全会精神为指导,深入贯彻党中 央、国务院鼓励支持“双创”及省委、省政府关于“创响三湘”的决策部署,全面落实市委“聚力中心化攻坚年”工作要求,以创新引 领创业、创业带动就业,紧密围绕“一核两电三色四新”等产业发展重点领域,大力营造全社会鼓励支持青年创新创业的浓厚氛围 和良好环境,引导更多青年投身创新创业实践,为全面落实“三高 四新”战略定位和使命任务,推进“三强一化”建设贡献青春力量
二、大赛主题
聚力中心化·青春创未来
三、组织机构
(一)主办单位
共青团衡阳市委员会、衡阳市人力资源和社会保障局
(二)组委会
青年创意专项赛作为第五届“中国创翼”创业创新大赛衡阳市选拔赛的 4 个专项赛之一,在第五届“中国创翼”创业创新大赛衡 阳市选拔赛组委会的组织领导下开展,大赛组委会下设办公室, 具体负责大赛的方案设计、统筹协调、组织实施、宣传发动、赛 事保障等工作。
(三)评审委员会
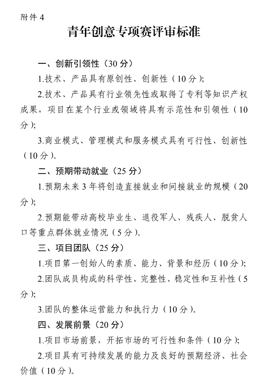
确保大赛评选工作公开、公平、公正进行,大赛组委会将邀请市内外就业创业研究和指导专家、成功创业企业家及创投行业领军人士、衡阳市大赛组委会成员单位领导组成大赛评审委员 会。本次专项赛评审标准突出“创新引领创业,创业带动就业,推动‘一核两电三色四新’产业发展”的导向,重点关注项目的创新性、 示范性、引领性及带动就业、助力重点产业发展等方面。
四、参赛条件
本次青年创意专项赛项目应重点围绕市委“聚力中心化““一 核两电三色四新”等重大部署,项目类型不限,但必须有技术、产品、模式等方面的创新成果,要求有完整的创业计划书。年满16周岁的各类创业群体或个人均可报名参赛,项目所 在地位于衡阳市内。报名参赛项目应符合国家法律法规和国家产业政策,经营规范,社会信誉良好,无不良记录、不存在知识产权争议,不会侵犯第三方的知识产权、所有权、使用权和处置权。往届“中国创翼”创业创新大赛全国决赛获一、二、三等奖的项目 不能参加。具体条件如下:
1.项目第一创始人须为截至 2022 年4月30日,已满16周岁且不超过35周岁的高校及技工院校在校生、毕业生等青年群体或个人;
2.项目尚未在市场监督管理部门登记注册;
3.项目在技术、产品、模式等方面有创新、有完整的创业计划书、具备落地发展必要条件,未来成长潜力较大;
4.报名事宜由各县市区、高校团委,高新及松木园区团组织统筹安排。
五、项目申报
(一)各地报名和审核确认时间截至 2022 年 4 月 25 日。在 衡高校项目由各高校团委统筹;高新、松木园区项目由高新、松木园区团组织统筹;各中职院校项目由所在地辖区县市区团委统 筹。各统筹责任单位须依据大赛参赛条件,对报名项目认真履行 资格审核义务,并于 4 月 25 日前将参赛项目的报名数量和通过 资格审核的数量及参加市级选拔赛项目清单(附件 2、3)盖章后上报至团市委青年发展部。
(二)报名项目经各统筹单位初步审核后,即可发放省公共 就业服务信息管理平台登陆账号,进行网上报名(以下简称省平 台),要求真实、准确、完整录入相关信息(附件 1),且一个项 目不得同时兼报大赛多个赛事。
六、赛事安排
(一)项目海选(5 月上旬)大赛组委会将对各地推荐的参赛项目进行初评、打分和筛选、并择优挑选项目(20 个左右)进入市级选拔赛。如该项目第一创始人由于特殊原因不能参赛,经第一创始人授权,可以由项目的联合创始人代表项目参赛。
(二)市级选拔赛(5 月中旬)市级选拔赛分初赛和决赛两轮进行,将从通过海选的初赛项目,选出 10 个项目入围决赛,并对决赛选手开展为期一天的提 升培训;预留三天左右时间让参赛选手自我完善和提高,之后进行决赛。
所有参赛项目应在上场前为评委提供相关纸质资料,便于评 委对项目有更全面的了解。未在路演 PPT 中展示的材料,可一并 在纸质材料中提供。在市级选拔赛前(报到日),组委会通过抽签的方式产生各小 组参赛项目的比赛顺序。路演要求及流程:
1.时间设置
比赛现场采取“6+6+1”模式,即每个项目路演 6 分钟(不超过6分钟),评委提问 6 分钟(不超过6分钟),1 分钟打分。现场屏幕设置倒计时,在路演和提问环节分别进行6分钟倒计时提示。时间到,即进入下一环节。主持人及现场工作人员负 责提醒参赛选手及评委时间,避免超时。
2.选手路演
选拔赛正赛采用项目路演的形式,选手结合路演内容,在规 定时间内流畅、真实、完整的讲清自己的项目,客观呈现项目的 优势。避免出现夸大和伪造事实的情况,选手对材料和现场表达 的真实性负责。
3.评委提问及打分
每个项目单个评委可以提问1个问题,至多提问 2 个问题,避免单个评委占用全部提问时间。打分时,参考评分细则及相关评审资料,依照评分表进行评分并按要求进行填写,每个项目评审工作完毕,评委需要在评委评分表上进行打分并签字确认。
4.分数统计
每一个项目比赛结束,现场工作人员负责收集评分表,并进行分数记录、统计等工作。现场路演评分即为参赛选手的最终得分。工作人员在结果表上签字确认,为公平起见,请工作人员严谨对待,避免出现修改,如在过程中复查出现更改的情况,工作人员应在更改处再次签字确认。
5.成绩公布
随着比赛的进行,实时公布每个项目的成绩,当日比赛结束后,公布当天各项目成绩及排名。
七、奖励与扶持
本次专项赛设一等奖1名、二等奖 2 名、三等奖 3 名、优秀奖4名、大赛组委会对获得决赛一、二、三等奖、优秀奖的项目,颁发奖杯和证书,并分别给予3万元、2万元、1万元、5000元奖金,同时市人社局、团市委将对获奖集体或个人给予优先扶持。 


