教育教学

教学动态

机电一体化技术专业培养标准
发布时间  :  2015-03-10  作者:beat365唯一官方网站_朱子溪  点击量  :  [18179]

一、专业概况

(一)专业名称:机电一体化技术

专业修业年限:三年

)专业培养目标

本专业培养拥护党的基本路线, 掌握机电专业必备的基础理论和专门知识,具有从事专业实际工作的综合职业能力和全面素质,适应生产、建设、管理、服务第一线需要的,具备机电一体化技术基础理论基本技能,掌握机械制造的加工工艺,能从事普通机床操作、数控机床操作与编程、机电产品设计与工艺设计、车间现场管理、机电产品销售与售后服务以及机电设备的维修、安装、操作等工作,德、智、体、美等方面全面发展的高素质、高技能人才。

(四)职业方向

机械制造与维修、汽车制造与维修等行业

(五)专业知识、能力、素质结构与要求

(二)能力结构分析

1、知识结构:

、具有与职业能力相适应的专业基础知识;

、掌握机电一体化技术专业必备的基础理论知识;

、具有计算机操作与应用方面的知识;

、具有机械设计与制造的专业知识;

、具有机电产品装配、调试的基本知识;

、具有机械设备安装与维修的基本知识。


2、能力结构

(1)具有较强的机械识图能力和绘图能力;

(2)具有较强的运用计算机和计算机辅助绘图、设计能力,

(3)具有较强的电工操作和维修能力;

(4)具有机械产品与工艺的设计能力;

(5)具有阅读本专业相关的一般英语资料的能力,并获得全国高等学校英语应用能力考试B级或B级以上等级证书。

(6)具备普通机床的操作能力。

(7)具备数控机床的编程与操作能力。

3、素质结构

、拥护党的基本路线,具有坚定正确的政治方向,信仰马列主义,爱祖国,爱人民,有理想,懂政策,遵纪守法,文明礼貌,行为规范。

、热爱专业,爱岗敬业,实事求是,敢于创新,具有良好的职业道德和团结协作精神。

、具有相应的文化科学知识,掌握本专业所必需的基本理论、基本技能,具有较快适应岗位实际工作的能力和素质,并能运用所学知识分析和解决工作中的问题。

、具有健康的体魄和美好的心灵,具有一定的文化艺术修养,具有准确的文字表达能力。

、具有较强的心理适应能力和健全的意志品质。具有理智、真诚、坦荡的性格和良好的人际关系。

4、业务规格

、生产一线的普通机床的操作岗位;数控机床的编程与操作岗位;

、机电产品设计与工艺设计岗位;

、车间现场管理岗位

、机电产品销售与售后服务岗位

、机电设备安装、维修、保养岗位;

、机电产品销岗位;

、维修现场管理岗位;

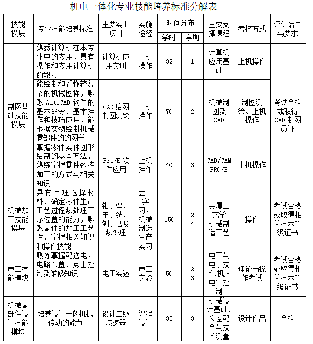
二、机电一体化专业技能培养标准分解表

附表一: