beat365唯一官方网站
学校首页
|
校长信箱
|
书记信箱
首页
学校领导
部门简介
动态信息
领导讲话
综合要闻
通知公告
信息公开
大事记
周工作安排
制度文件
当前位置 :
首页
>
通知公告
>
正文
通知公告
关于2020年春季学期学生开学返校的通知
发布日期:2020年05月21日 点击:[16454]
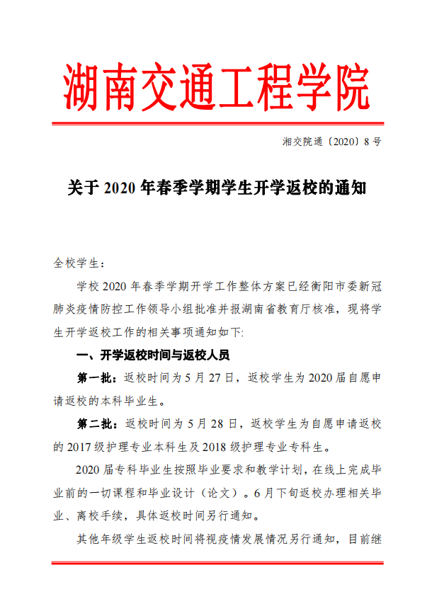
关于
2020
年春季学期学生开学返校的通知
上一篇 :
关于做好2020届本科毕业生《毕业证》《学位证》颁发工作的通知
下一篇 :
关于核对全校教职工身份证及手机号码信息的通知
推荐文章
破晓征途启新章 ——2026年新年献词
应用型大学的“产教融合”究竟应该如何做? ——从理念破局…
副校长刘杰在2025级新生军训总结表彰大会暨开学典礼上的讲…
政府网站
教育部
中国人力资源和社会保障部
国家留学网
中国教育科研网
省教育厅
省人力资源和社会保障厅
省人民政府
高校链接
清华大学
北京大学
复旦大学
华中科技大学
武汉大学
中南大学
上海交通大学
西安交通大学
哈尔滨工业大学
校内站点链接
西北工业大学
电子邮件系统
新闻网
图书馆
校友会
版权所有 © beat365唯一官方网站校办公室 湘ICP 备15007493号-2 电话:0734-8815001 传真 :0734-8815005 校长信箱 :xz@hnjt.edu.cn 刘文君书记信箱:liuwenjun@hnjt.edu.cn