
各学院(部)团总支、参赛团队:
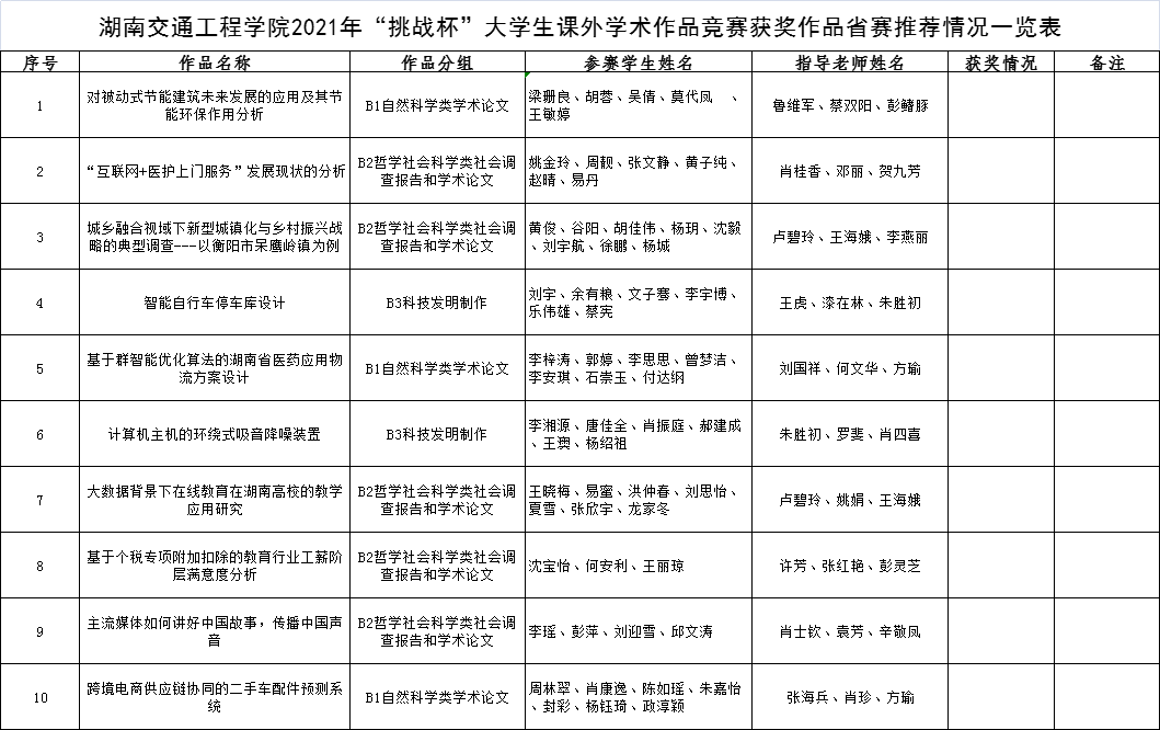
beat3652020年“挑战杯”大学生课外学术作品竞赛已落下帷幕。作品经过院内初赛、校级书面评审和终审决赛,共评出36件获奖作品,金奖作品6件,银奖作品12件,铜奖作品18件。同时,根据2021 年“挑战杯”湖南省大学生课 外学术作品竞赛规则和评审要求,拟推荐其中10件参赛作品参加湖南省竞赛,现将获奖作品名单(排名不分先后)及省赛推荐情况予以公示。

公示时间:2021年3月31日-4月4日
公示期间,如有异议,请以电话或书面形式提出,提供真实材料,并自报或签署真实姓名和联系电话。
联系人:刘老师
联系电话:0734-8815808
联系邮箱:hnjtgcxytw@163.com
beat365唯一官方网站“挑战杯”大学生
大学生课外学术作品竞赛组委会
2021年3月31日