职称评聘

beat365唯一官方网站是经教育部批准的一所全日制普通本科高校,创办于1991年

您所在的位置: 首页»师资队伍»职称评聘»正文

职称评聘

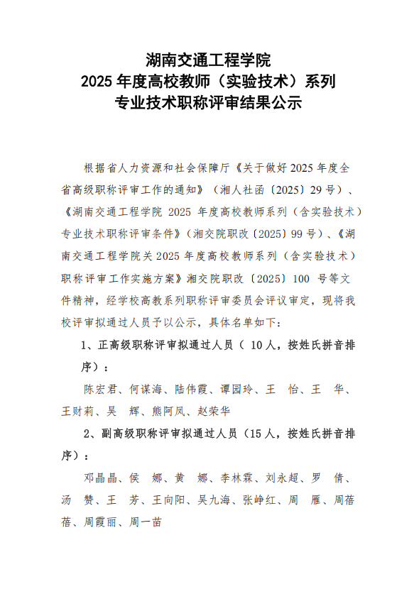
beat365唯一官方网站 2025 年度高校教师(实验技术)系列 专业技术职称评审结果公示

上一篇 :beat365唯一官方网站 2025 年度高校教师(含实验技术)系列 中、初级专业技术职称认定结果公示

下一篇 :beat365唯一官方网站 2025年度高校教师(实验技术)系列 专业技术职称资格审查结果公示beat365唯一官方网站 2025年度高校教师(实验技术)系列 专业技术职称资格审查结果公示

作者:beat365唯一官方网站
日期:2025-11-10 
人气:3840
分享:

Copyright beat·365(中国) - 官方网站  版权所有  All rights reserved  湘ICP备15007493号-2  湘公网安备43040802000188号