beat365唯一官方网站

  • 首页
  • 部门概况
  • 教师培训
  • 师德师风
  • 下载中心
教师培训

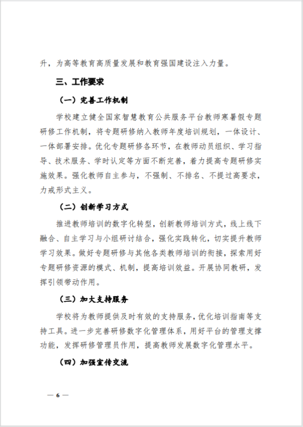
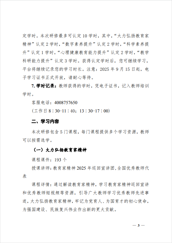
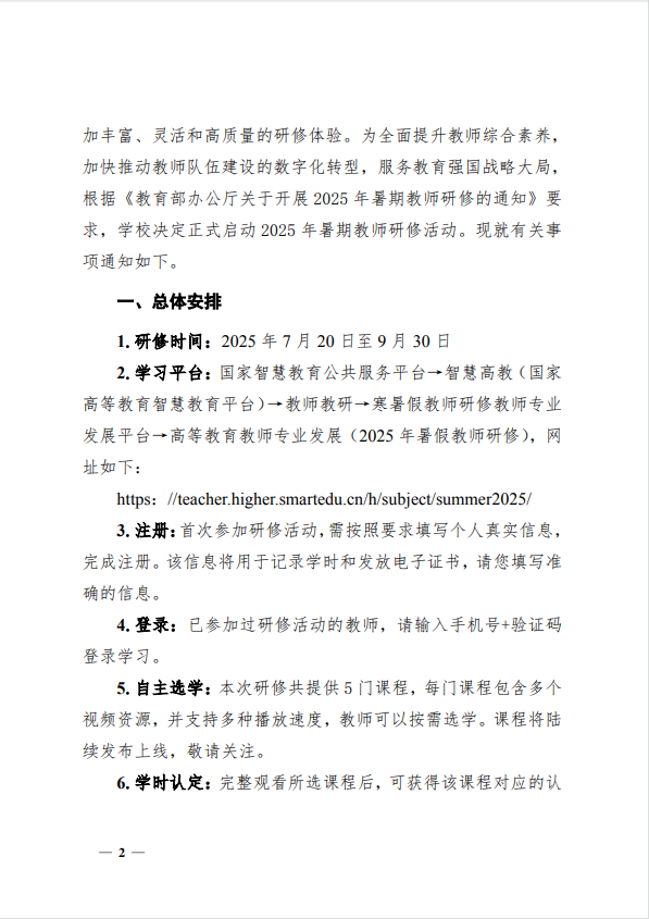
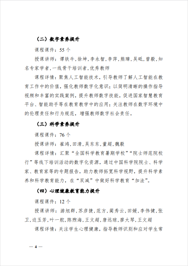
beat365唯一官方网站 关于开展 2025 年暑期教师研修的通知

作者:  教师发展中心 时间:  2025-07-18 点击数:  2313


1.png

2.png

3.png

4.png

5.png

6.png

7.png


上一篇:beat365唯一官方网站 关于组织参加 2025 年下半年全国高校教师网络培训的通知

下一篇:校党委书记刘文君教授为新入职教师作师德规范专题报告

校内网站链接

  • beat365唯一官方网站
  • 人事处
  • 教务处

教育部相关网站链接

  • 中华人民共和国教育部
  • 中国研究生招生信息网
  • 中国教育考试网

教育厅相关网站链接

  • 湖南省教育厅
  • 湖南省教育考试院

Copyright(c)2022beat365唯一官方网站教师发展中心 All rights reserved

地址: 湖南省衡阳市蒸湘区,邮编: 421001 | 维护单位:教师发展中心