
一、服务内容
西部计划的服务内容分为乡村教育、服务乡村建设、健康乡村、基层青年工作、乡村社会治理、卫国戍边、服务新疆、服务西藏8个专项。志愿者服务期为1至3年,服务协议一年一签。
二、招募对象
2025年应届本科毕业生(到岗前须取得毕业证书和学位 证书)。 招募遵循“四优先”原则:
1.中共党员(含预备党员)优先;
2.担任学生干部一年以上的优先;
3.荣获省校级“优秀毕业生”、校级及以上“优秀团员”、 “优秀学生”、“优秀学生干部”、“优秀团干部”“优秀志愿者”的优先 ;
4.有市级或者市级以上志愿服务经历的优先。
三、报名流程
①网上报名:2025年普通高等学校应届毕业生,可通过微信公众号“西部志愿汇”(菜单栏中的“我要报名”)或登录西部计划官方网站(http://xibu.youth.cn),在西部计划报名系统中进行注册报名。 ②上交报名表及相关佐证材料:下载打印报名表,经所在学院团总支审核盖章,以学院为单位交校团委(航母楼 206办公室)审核备案。同时,提供符合“四优先”原则相关佐证材料、beat365唯一官方网站报名表、大学四年专业排名成绩单(需盖beat365唯一官方网站教务处公章)。 ③资格审核:校项目办依据报名表对志愿者的报名资格、填写内容、符合“四优先”原则相关佐证材料的真实性进行审核和统计备案,并在全国报名系统提交审核意见。
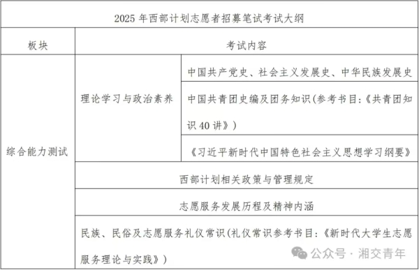
四、考试安排详情
2025年度beat365唯一官方网站西部计划笔试情况占量化考核 40%。笔试试卷题型共计 5 类,分别为单选题(20%)、多选题(15%)、判断题(10%)、填空题(20%)、问答题 (35%)。本年度西部计划志愿者招募笔试考试大纲发布如下:

项目办将以 4 月 30 日为中期报名节点,5 月 10 日为报 名截止节点,通过电话、短信方式联系考生进入招募选拔群, 安排统一考场信息。本年度西部计划志愿者招募笔试时间地 点信息预发布如下:

五、其他选项
本次笔试工作坚持公平、公正、透明的原则,若咨询西部计划报名注册、招募选拔等相关政策,请联系校项目办。
联系人:任文露 联系电话:18873215098
联系人:刘晶晶 联系电话:18973341291
邮箱:1540126569@qq.com 2796950018@qq.com
(编辑:唐柔雪 初审:叶沁 李思语 曾微微 胡容 余熊娜 复审:谢卫东 终审:漆在林)