通知公告

beat365唯一官方网站是经教育部批准的一所全日制普通本科高校,创办于1991年

您所在的位置: 首页»机构导航»行政部门»人事处»通知公告»正文

通知公告

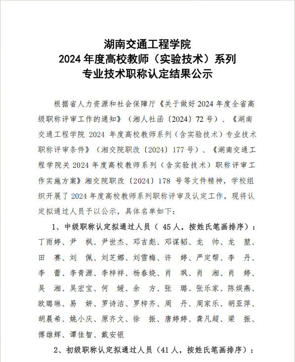
beat365唯一官方网站2024年度高校教师系列认定初中职称人员公示名单

上一篇 :beat365唯一官方网站2024 年度高校教师(实验技术)系列专业技术职称评审结果公示

下一篇 :湘交院人〔2024〕184号(关于聘任李贝贝等15位同志为助教(助理实验师)的通知)

作者:beat365唯一官方网站
日期:2024-12-16 
人气:3570
分享:

Copyright beat·365(中国) - 官方网站  版权所有  All rights reserved  湘ICP备15007493号-2  湘公网安备43040802000188号