beat365唯一官方网站

  • 首页
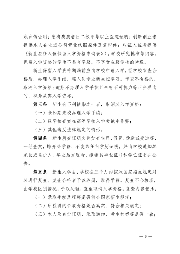
  • 概况
    部门职责 领导分工 机构设置及岗位职责 工作人员守则 服务工作八项承诺
  • 规章制度
    教学管理制度汇编
  • 学籍管理
  • 教学运行
    常规管理 教务管理系统
  • 教研教改
    专业建设 课程建设 教学改革 教学竞赛 教改典型分享项目
  • 考试管理
  • 实践教学
    实验教学 实习实训 毕业论文
  • 课程门户

机构导航

  • 概况
  • 教学动态
  • 最新通知
  • 资料下载
  • 教学管理
  • 办事指南
  • 规章制度
  • 学籍管理
  • 教学运行
  • 教研教改
  • 考试管理
  • 实践教学
  • 课程门户
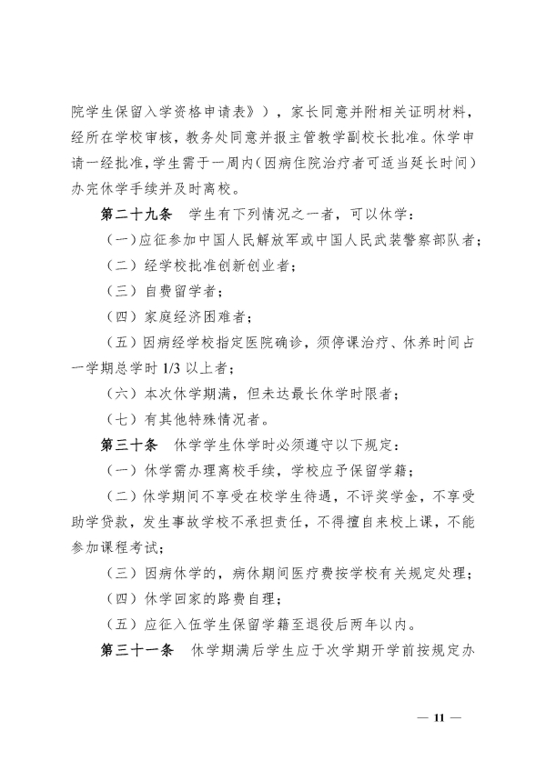
当前位置:首页 » 机构导航 » 行政部门 » 教务处 » 学籍管理 » 

beat365唯一官方网站学生学籍管理规定(修订)(湘交院教〔2024〕140号)(置顶)

作者:教务处_郭俊雄  日期:2024-09-10  点击量:  2667

beat365唯一官方网站学生学籍管理规定(修订).pdf

附表1:《beat365唯一官方网站学生专业变更申请表》

附表2:《beat365唯一官方网站学生休学申请表》

附表3:《beat365唯一官方网站学生保留学籍申请表》

附表4:《beat365唯一官方网站学生保留入学资格申请表》

附表5:《beat365唯一官方网站学生放弃入学资格申请表》

附表6:《beat365唯一官方网站学生复学申请表》

附表7:《beat365唯一官方网站学生退学申请表》

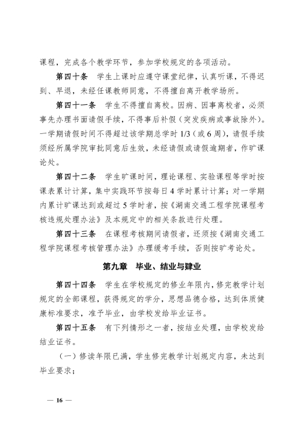
附表8:《beat365唯一官方网站学生自动退学申请表》

附表9:《beat365唯一官方网站学生留级审批表》

附表10:《beat365唯一官方网站开除学籍审批表》

附件11:《beat365唯一官方网站结业换证审核表》

附件12:《beat365唯一官方网站毕业证明书、学位证明书申请表》

附件13:《beat365唯一官方网站学生学籍注销审批表》

  • 友情链接: 教育部 湖南省人民政府 湖南省教育厅 湖南教育政务网 中国教育科研网 卫生健康委员会 北京大学 清华大学
  • 地址:湖南省衡阳市蒸湘区呆鹰岭
  • 电话:0734-8815013 传真:0734-8815013
版权所有:beat365唯一官方网站
教务处