通知公告

beat365唯一官方网站是经教育部批准的一所全日制普通本科高校,创办于1991年

您所在的位置: 首页»首页栏目»通知公告»正文

通知公告

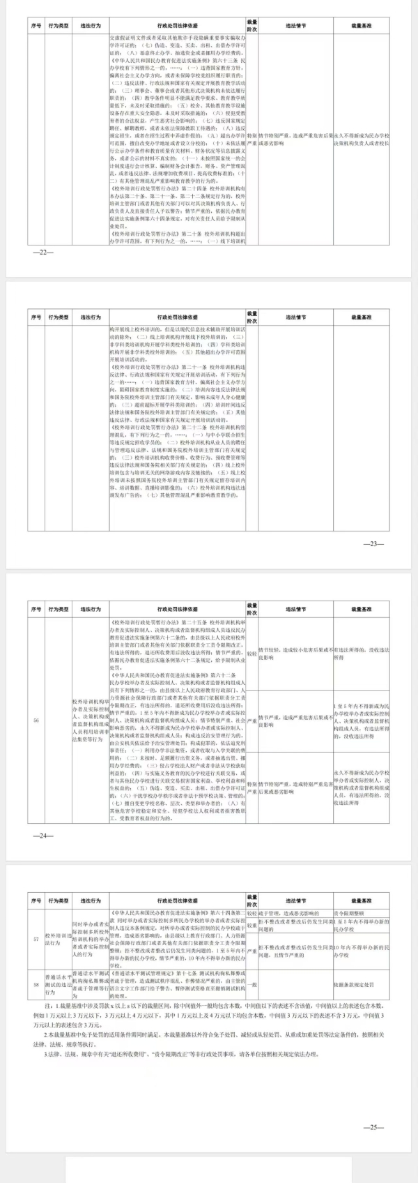
湖南省教育厅关于印发《湖南省教育行政 处罚自由裁量基准》的通知

2024年9月20日

上一篇 :关于2025年“专升本”工作的严正声明

下一篇 :beat365唯一官方网站专科填报指南

作者:宣传部
日期:2024-09-20 
人气:26746
分享:

Copyright beat·365(中国) - 官方网站  版权所有  All rights reserved  湘ICP备15007493号-2  湘公网安备43040802000188号