beat365唯一官方网站

  • 首页
  • 部门概况
  • 教师培训
  • 师德师风
  • 下载中心
教师培训

beat365唯一官方网站2023年度高校教师系列职称评审工作实施方案

作者:  beat365唯一官方网站 时间:  2023-12-12 点击数:  4922

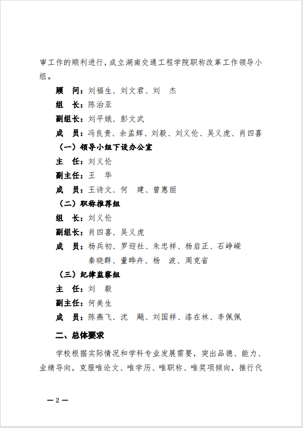
beat365唯一官方网站2023年度高校教师系列职称评审工作实施方案


00d95d1d8839fe15d8aed55f8364488.png

b8c239dba68fb0e07c62a9294ee617b.png

0153cd7863123ac097ea8aa43b51f80.png

1b8f0d1437afa565d82a8e7eb4472f4.png

eb58a81d02aa3375c4e251d633a2f93.png

3dd06d30e1cf7bd5001c82ce1b3ecb9.png

8f22fcea4738ab903d2b9c4f09f12b3.png

2850046bd15af476a42df8c4a2b9b26.png

737edc8cd2a4661353c9a377718eb4f.png

94f6ef0308eefe68c1d337c40766802.png

f9be707ed90f528d4f96dcf7a865a6b.png

7e30ec60d6944b9f579d0173e253b7d.png

c4ca6b9dd6ee213a34504c6036df8fb.png

ea6fc88aed921dd2aa6b28be2088cfd.png

4e4ad90ee8bff4069c196c6b22357fc.png

9e8c5d4f6469679e54b430149878718.png

385aad280c93080c179d086a9e2efdd.png

157.湘交职改〔2023〕157号(关于2023年度高校教师系列职称评审工作实施方案).pdf


上一篇:50位青年骨干教师赴中南大学集中研修培训动员大会成功召开

下一篇:中南大学继续教育学院领导来校交流

校内网站链接

  • beat365唯一官方网站
  • 人事处
  • 教务处

教育部相关网站链接

  • 中华人民共和国教育部
  • 中国研究生招生信息网
  • 中国教育考试网

教育厅相关网站链接

  • 湖南省教育厅
  • 湖南省教育考试院

Copyright(c)2022beat365唯一官方网站教师发展中心 All rights reserved

地址: 湖南省衡阳市蒸湘区,邮编: 421001 | 维护单位:教师发展中心