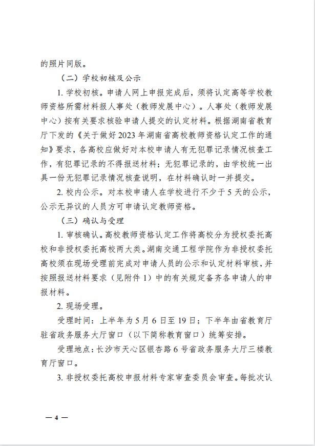
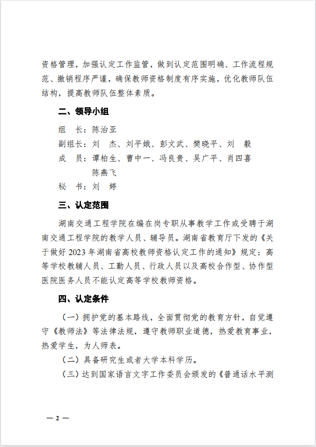
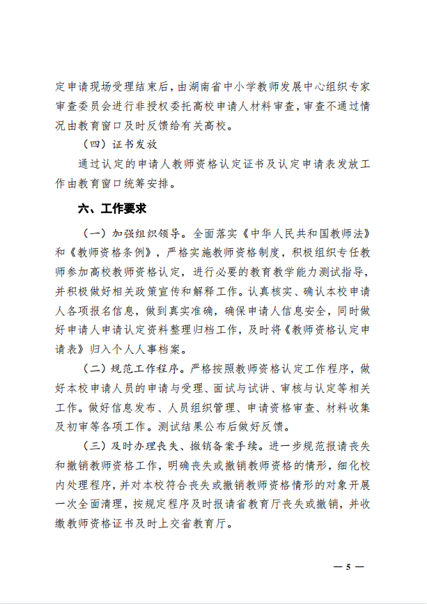
beat365唯一官方网站

  • 首页
  • 部门概况
  • 教师培训
  • 师德师风
  • 下载中心
教师培训

2023年高校教师资格认定工作方案

作者:   时间:  2023-04-15 点击数:  9180

image.png

image.png

image.png

image.png

image.png

image.png


39.湘交院人〔2023〕39号(2023年高校教师资格认定工作方案).pdf


上一篇:2023年上半年beat365唯一官方网站申请认定高等学校教师资格人员公示

下一篇:2023年高校教师资格认定人员教育教学基本素质和能力测试工作方案

校内网站链接

  • beat365唯一官方网站
  • 人事处
  • 教务处

教育部相关网站链接

  • 中华人民共和国教育部
  • 中国研究生招生信息网
  • 中国教育考试网

教育厅相关网站链接

  • 湖南省教育厅
  • 湖南省教育考试院

Copyright(c)2022beat365唯一官方网站教师发展中心 All rights reserved

地址: 湖南省衡阳市蒸湘区,邮编: 421001 | 维护单位:教师发展中心