beat365唯一官方网站
首页
部门概况
部门简介
机构人员
工作职责
思政建设
学生管理
资助管理
心理健康
创新创业与就业教育
武装工作
资料下载
Previous
Next
栏目列表
+
资助管理
您的当前位置:
首页
>
资助管理
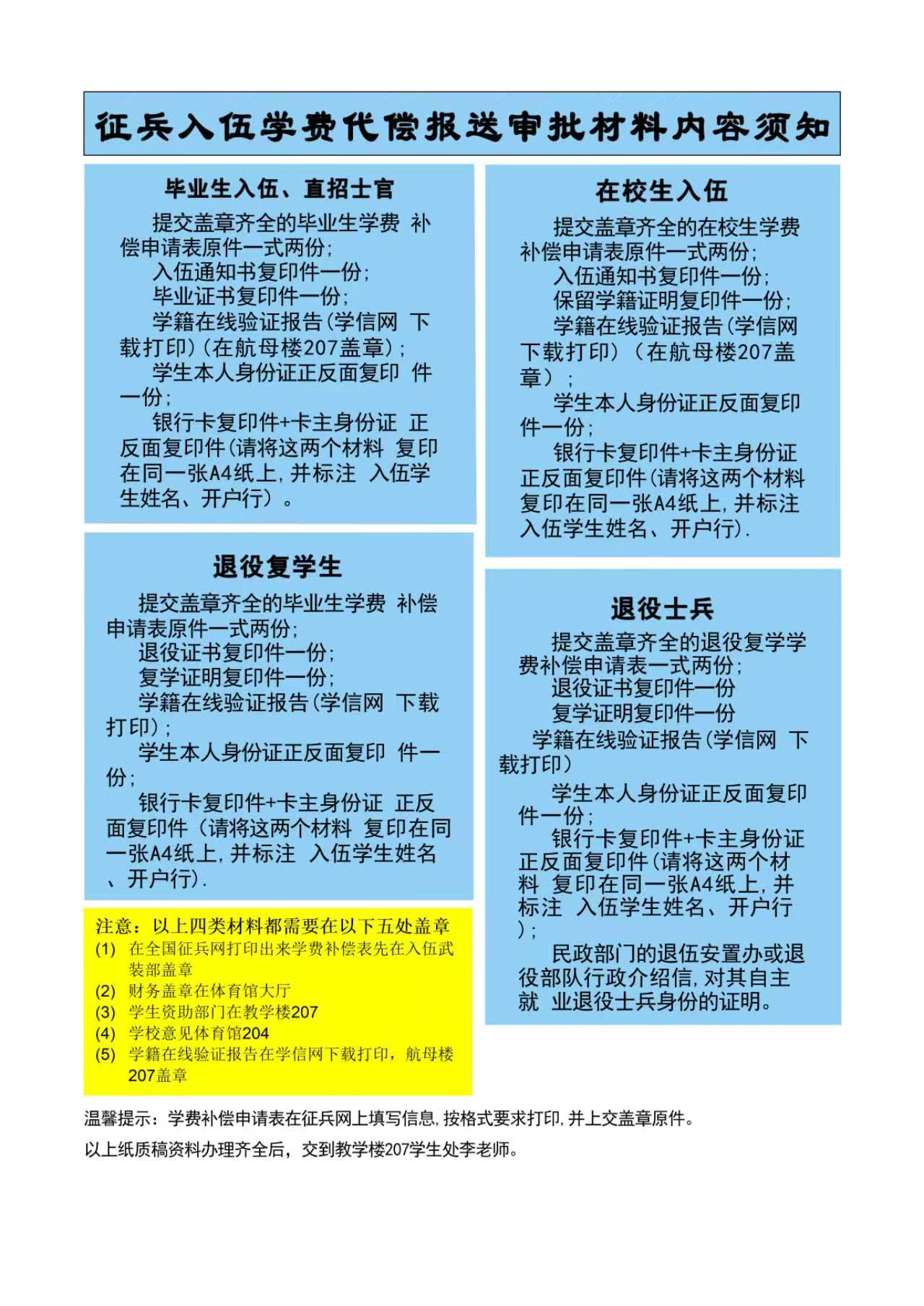
征兵入伍学费补偿报送审批材料须知
作者:
学生工作处
日期:
2023-03-29
人气:
10372
【关闭】