beat365唯一官方网站

  • 首页
  • 部门概况
  • 教师培训
  • 师德师风
  • 下载中心
师德师风

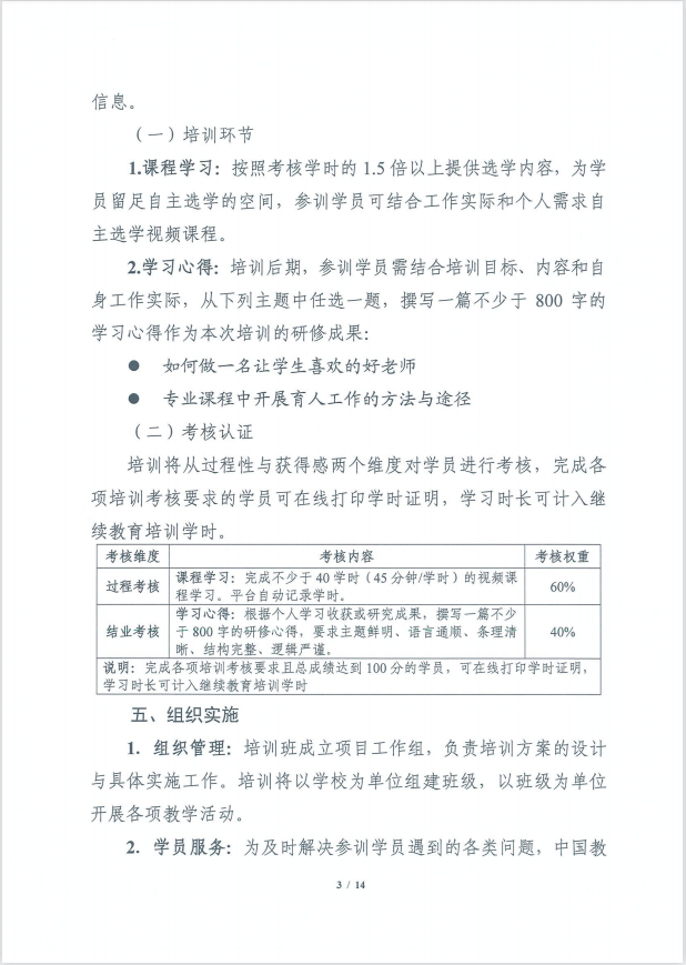
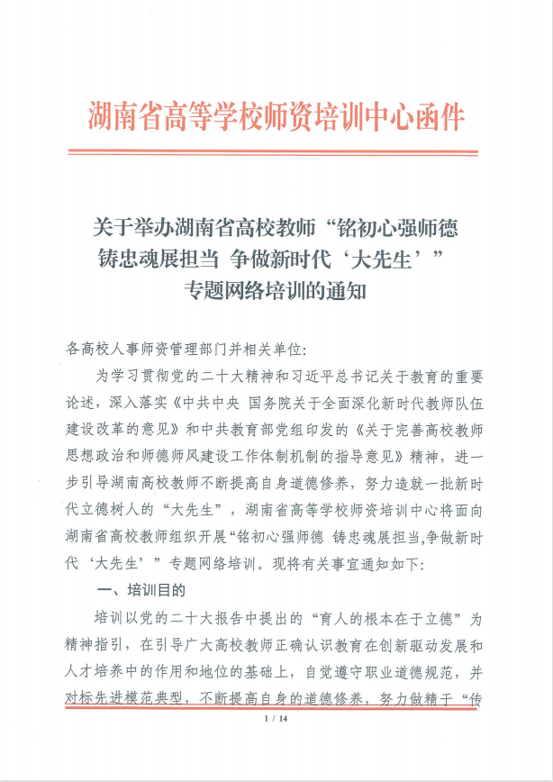
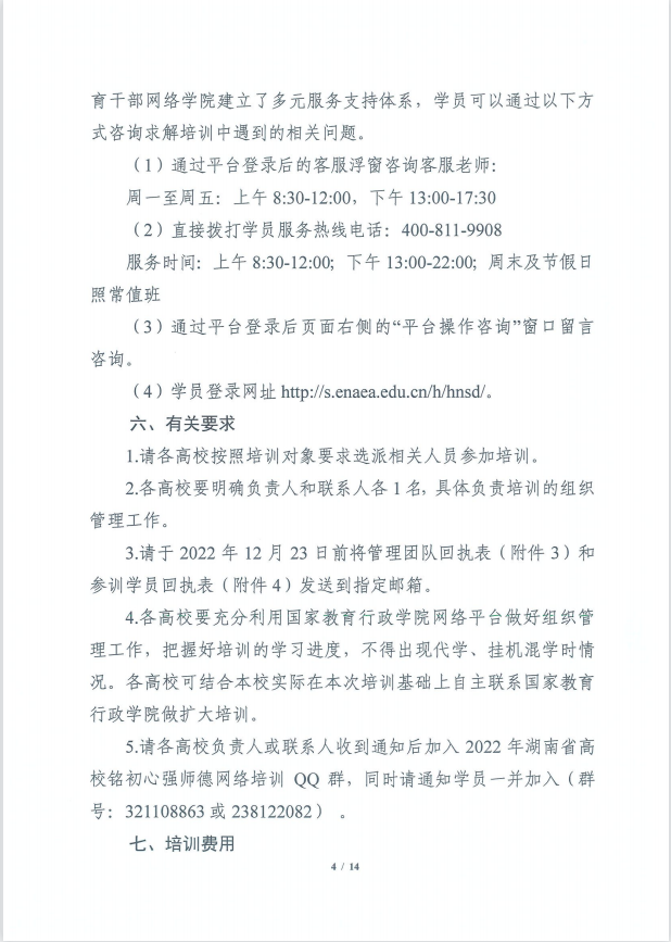
转发:关于举办湖南省高校教师“铭初心强师德铸忠魂展担当争做新时代大先生专题网络培训的通知

作者:   时间:  2022-12-15 点击数:  12244

QMU%IC85QC)N4U{{95YSL5F.png

%GK7NH4[(HYKZYXKQVM)TVQ.png

$(4_5KO[}043}21H8NE0]%W.png

9`K5IIRO)2M(R]EL[DOV%}X.png

8F%NHK]0B{[}J~VR84@(82G.png


关于举办湖南省高校教师“铭初心强师德铸忠魂展担当争做新时代大先生专题网络培训的通知.pdf


上一篇:转发 :教育部高等教育司转发《关于开展普通本科教育课程思政示范课程相应任课教师培训的通知》

下一篇:转发:关于举办2022年秋季全省高校“形势与政策”课骨干教师培训班的通知

校内网站链接

  • beat365唯一官方网站
  • 人事处
  • 教务处

教育部相关网站链接

  • 中华人民共和国教育部
  • 中国研究生招生信息网
  • 中国教育考试网

教育厅相关网站链接

  • 湖南省教育厅
  • 湖南省教育考试院

Copyright(c)2022beat365唯一官方网站教师发展中心 All rights reserved

地址: 湖南省衡阳市蒸湘区,邮编: 421001 | 维护单位:教师发展中心