教育教学

教学动态

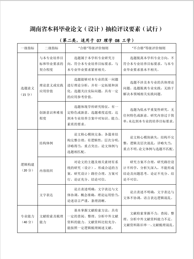
关于《湖南省本科毕业论文(设计)抽检实施细则(试行)(征求意见稿)》学习研讨会
发布时间  :  2022-11-18  作者:机电系  点击量  :  [6382]

本网讯(编辑 雷勋伟2022年11月17日,湖南省教育厅高教处下发了《湖南省本科毕业论文(设计)抽检实施细则(试行)(征求意见稿)》,机电工程学院按照学校要求,组织指导教师以线上线下的方式进行学习,对文件中的4个一级指标分别学习讨论,并将讨论结果汇总上交学校教务处。审核:杨启正

《湖南省本科毕业论文(设计)抽检实施细则(试行)(征求意见稿)》.pdf