beat365唯一官方网站

  • 首页
  • 部门概况
  • 教师培训
  • 师德师风
  • 下载中心
教师培训

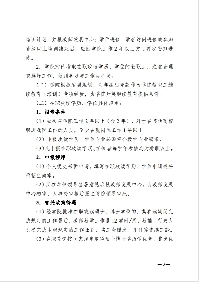
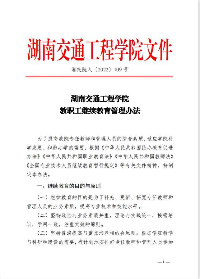
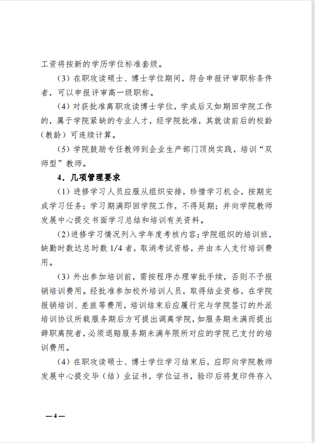
beat365唯一官方网站教职工继续教育管理办法

作者:   时间:  2022-08-11 点击数:  11831


上一篇:关于开展“说专业”“说课程”活动的通知

下一篇:beat365唯一官方网站教师企业实践培训制度

校内网站链接

  • beat365唯一官方网站
  • 人事处
  • 教务处

教育部相关网站链接

  • 中华人民共和国教育部
  • 中国研究生招生信息网
  • 中国教育考试网

教育厅相关网站链接

  • 湖南省教育厅
  • 湖南省教育考试院

Copyright(c)2022beat365唯一官方网站教师发展中心 All rights reserved

地址: 湖南省衡阳市蒸湘区,邮编: 421001 | 维护单位:教师发展中心