beat365唯一官方网站

您好,欢迎来到科技处 - beat365唯一官方网站网站!
设为首页 | 加入收藏

  • 首页

  • 机构设置

    • 部门介绍

    • 现任领导

  • 通知公告

    • 通知公告

  • 综合新闻

  • 制度管理

  • 项目管理

  • 学术动态

  • 下载专区

    • 政策法规

    • 校内文件

    • 下载中心

通知公告

  • 通知公告
您的位置:首页 »科技处»通知公告»通知公告»详细内容

通知公告

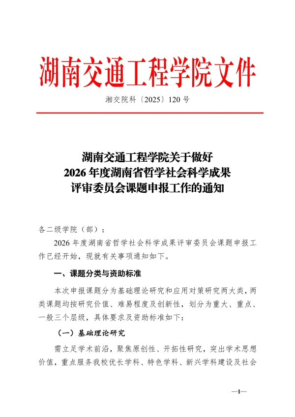
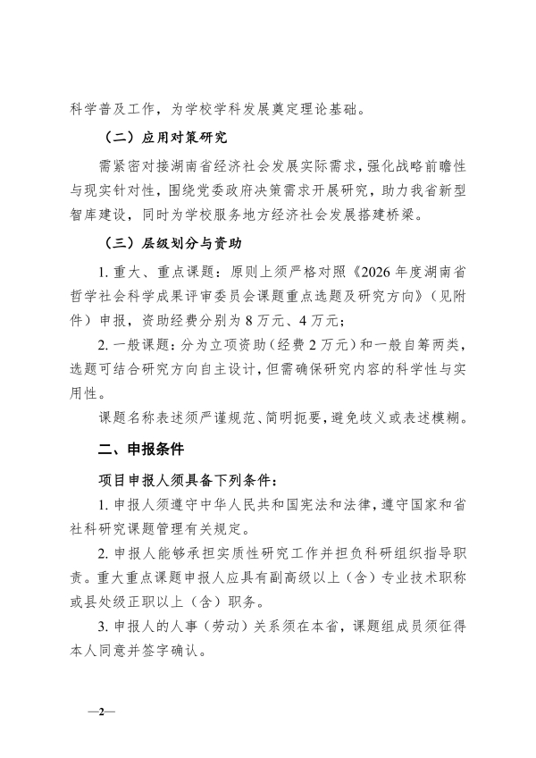
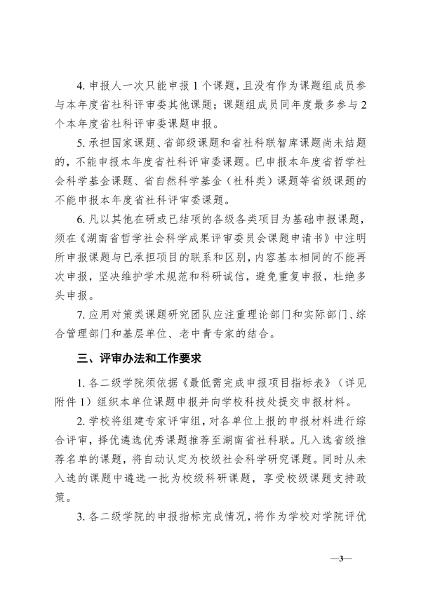
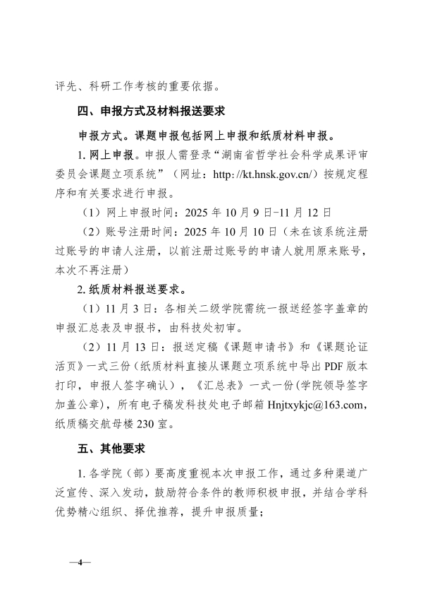
关于做好 2026年度湖南省哲学社会科学成果评审委员会课题申报工作的通知

来源: STB 发布时间:2025-10-11 浏览次数:[1680] 次

120.湘交院科〔2025〕120号(关于做好2026年度省哲学社科成果评审委员会课题申报工作的通知)_01.jpg

120.湘交院科〔2025〕120号(关于做好2026年度省哲学社科成果评审委员会课题申报工作的通知)_02.jpg

120.湘交院科〔2025〕120号(关于做好2026年度省哲学社科成果评审委员会课题申报工作的通知)_03.jpg

120.湘交院科〔2025〕120号(关于做好2026年度省哲学社科成果评审委员会课题申报工作的通知)_04.jpg

120.湘交院科〔2025〕120号(关于做好2026年度省哲学社科成果评审委员会课题申报工作的通知)_05.jpg

附件1. 二级学院需完成申报项目指标表.docx

附件2. 2026年度湖南省哲学社会科学成果评审委员会课题重点选题及研究方向.docx

附件3. 湖南省哲学社会科学成果评审委员会课题申报学科分类及数据代码表.docx

附件4. 2026年度湖南省哲学社会科学成果评审委员会课题单位申报汇总表.docx

附件5. 2026年度湖南省哲学社会科学成果评审委员会课题申请书及活页(仅做参考以系统导出为准).docx



【打印正文】

上一篇:  转发:湖南省教育厅关于开展第六届 湖南省教育科学研究优秀成果奖申报暨 第十届教育部科学研究优秀成果(人文社会科学) “教育科学研究”专区成果推荐工作的通知

下一篇:  转发:2025年国家社会科学基金高校思想政治理论课研究专项申报公告

衡阳市蒸湘区呆鹰岭镇  beat365唯一官方网站航母楼230办公室  联系电话:0734-8815820  |  版权所有 ©beat365唯一官方网站科技处