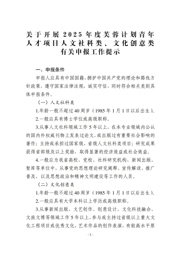
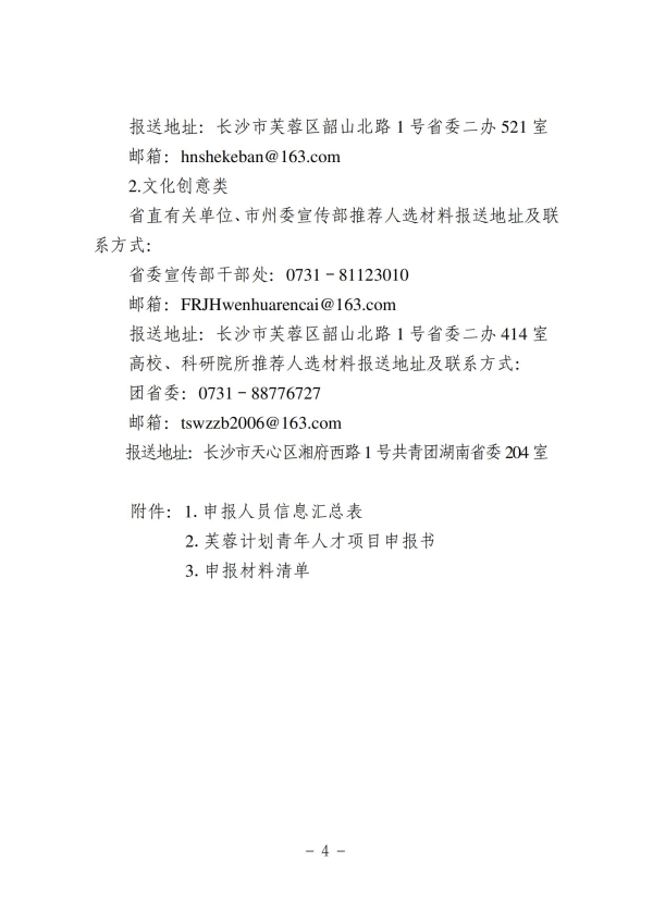
转发:关于开展2025年度芙蓉计划青年人才项目人文社科类、文化创意类有关申报工作提示
来源: STB
发布时间:2025-06-06
浏览次数:[1756] 次




注意事项:以上所有项目类别学校截止时间为2025年6月20日,请各单位按时交材料提交至科技处,纸质稿交于航母楼230室,电子稿发送至邮箱Hnjtxykjc@163.com逾期不予受理。
