欢迎您来到共青团beat365唯一官方网站委员会!
  团旗       团徽       团歌
通知公告
您现在的位置: 首页 > 通知公告 >

权威发布|学联学生会“我为同学做实事”项目实施工作指引

更新时间:2024-06-01 来源:漆在林 点击数:3446

337445607fe8cbf017a55046c101d4c.jpgffde8ceb962c15133f7b3db93d2dc81.jpg8c37d26b600a3d83c8b2fc979f353f7.jpg

扫一扫查看《学联学生会组织“我为同学做实事”精品项目汇编》

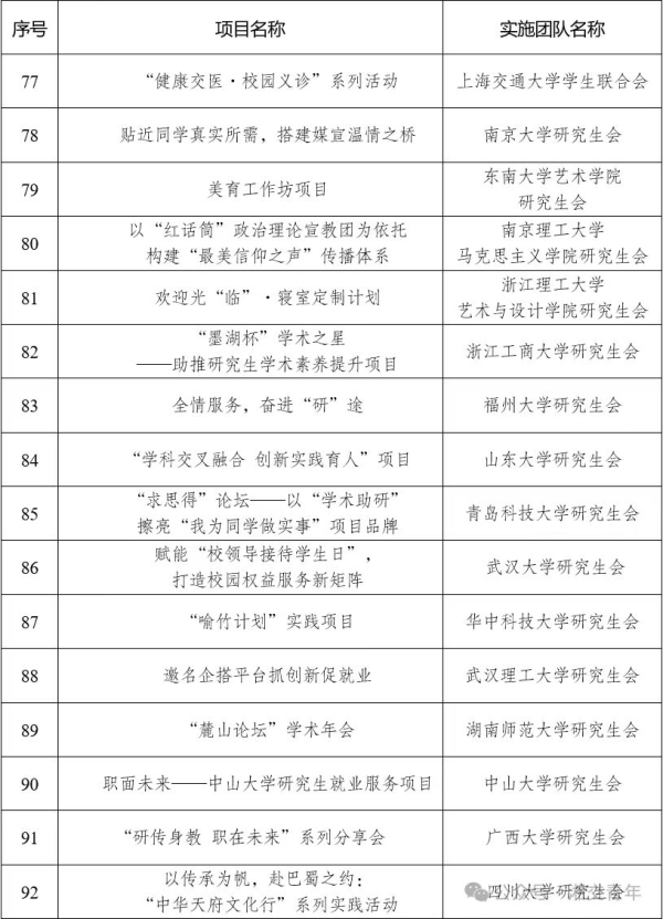
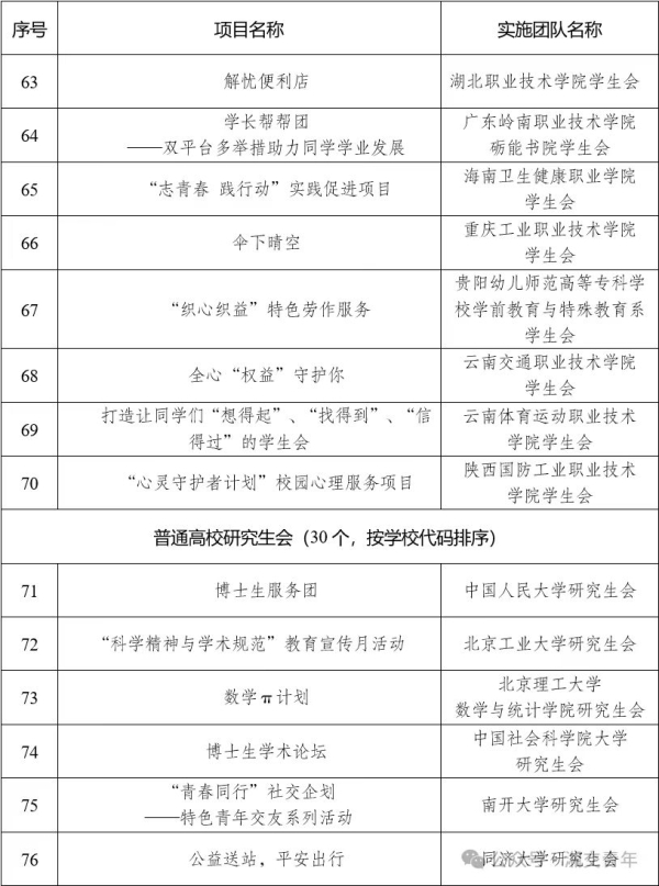
以下为100个精品项目列表

4bbe215bf2d14df3b688f3706e87dbf.jpg

9a6055c15b07695b5087b7292efcd26.jpg

b58cccf1d891b5d8e6f31ec26e0cf74.jpg

6ec1af48919063aa98d337824a1859f.jpg

(文字来源:团建头条  编辑:唐柔雪  初审:何秋玲,彭丽,张灵彦,曾智莲,孙美娟  复审:张璇  终审:漆在林)

上一篇:暑期三下乡招募活动

下一篇:毕业生求职应聘!人社部门提醒你避开这十大典型“陷阱”