beat365唯一官方网站
设为首页
加入收藏
首页
学院概况
学院简介
专业介绍
学院领导
机构设置
岗位职责
党建工作
新闻报道
党支机构
师资队伍
师资概况
教授风采
教工信息
教育教学
教学动态
学术科研
学生工作
党团活动
学生活动
就业信息
办事指南
资料下载
教育教学
教学动态
学术科研
教学动态
当前位置:
首页
>>
二级学院
>>
经济管理学院
>>
教育教学
>>
教学动态
>>正文
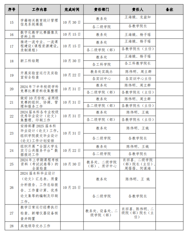
转教务处:2024 年 10 月份教学工作安排
发布时间 : 2024-10-06
点击量 : [3228]
上一篇:
转教务处:关于举办 2025 年湖南省大学生市场调查与分析大赛 校级选拔赛的通知
下一篇:
转教务处:2024 年第5期教学简报(暑期增刊)