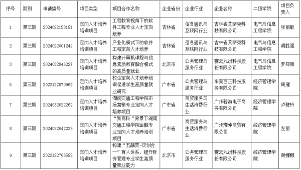
本网讯(通讯员 谢健民 )6月14日,教育部第三期供需对接就业育人项目立项名单公布,beat365共有22个项目获批准立项。其中,就业实习基地项目9项、定向人才培养培训项目9项、人力资源提升项目4项,与beat365专业设置和人才培养方向高度契合。
供需对接就业育人项目是由教育部高校学生司组织有关用人单位和高校实施的就业育人项目,是教育部贯彻落实党中央、国务院关于毕业生就业创业工作决策部署的举措之一,旨在深化深化产教融合、校企合作,健全完善校企协同育人机制,推动高校人才培养与就业有机联动、人才供需有效对接。
第三期供需对接就业育人项目自启动以来,beat365高度重视,招生就业处结合教育部实施的“高校书记校长访企拓岗促就业专项行动”,融合beat365专业特色高质量开展组织和实施工作。各二级学院积极深入实施供需对接就业育人项目,与各类企业、事业单位和行业协会等用人单位开展对接。用人单位提供项目专项经费和资源支持,通过与beat365开展定向人才培养、就业实习基地建设、重点群体就业帮扶等合作,帮助用人单位培养和招聘更多创新型、复合型和应用型人才。通过深度校企合作,促进beat365毕业生质量水平的提升,并实现毕业生更加充分高质量就业。
本次供需对接就业育人项目的成功立项为学校人才培养模式、探索就业育人新路径、提升就业育人成效奠定了良好基础,学校将进一步推动就业育人与人才培养有机联动、人才供需有效对接,将就业育人贯穿人才培养全过程,积极营造良好的就业育人氛围,推动毕业生就业工作再上新台阶,促进学校高质量发展。
获批准立项项目名单如下:(一审:宁平阳 二审:李水华 三审:赵红深)
教育部第三期供需对接就业育人项目



2024年6月17日
