beat365唯一官方网站

  • 首页
  • 部门概况
  • 教师培训
  • 师德师风
  • 下载中心
师德师风

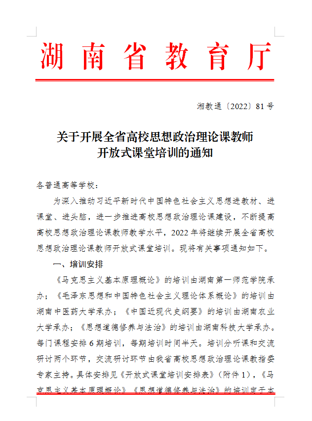
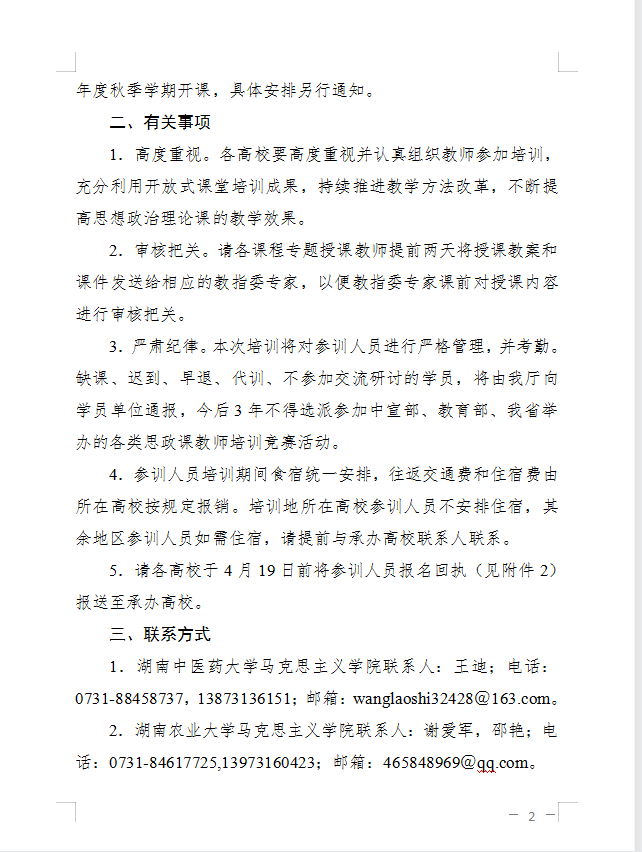
转发:关于开展全省高校思想政治理论课教师开放式课堂培训的通知

作者:   时间:  2022-04-18 点击数:  12304


上一篇:赛事|转发:关于举办2022年湖南省普通高等学校课程思政教学竞赛决赛的通知

下一篇:转发:关于举办湖南省高校教师思想政治和师德师风常态化建设专题网络培训的通知

校内网站链接

  • beat365唯一官方网站
  • 人事处
  • 教务处

教育部相关网站链接

  • 中华人民共和国教育部
  • 中国研究生招生信息网
  • 中国教育考试网

教育厅相关网站链接

  • 湖南省教育厅
  • 湖南省教育考试院

Copyright(c)2022beat365唯一官方网站教师发展中心 All rights reserved

地址: 湖南省衡阳市蒸湘区,邮编: 421001 | 维护单位:教师发展中心